TikTokShop日本站入场券已发,7万日元保证金解锁万亿商机!
2025 年 6 月 3 日,TikTok Shop 日本站正式向全球跨境 POP 商家敞开大门,一场瞄准日本 80% 网购渗透率、全球第三大电商市场的掘金热潮就此拉开序幕!
对于中国企业而言,这不仅是一次开拓高净值消费市场的机遇,更是依托 TikTok 全球流量生态与成熟跨境运营体系,实现品牌出海破局的关键节点 —— 中文后台降低语言壁垒、官方物流保障履约效率、海外仓模式简化供应链流程,日本市场的万亿消费潜力正等待合规商家快速入局。
一、日本市场潜力:全球第三大电商市场,高消费力待挖掘
市场规模:日本作为全球第三大电商市场,网购渗透率高达 80%,消费者对品质商品需求旺盛,客单价及复购率优势显著。
运营优势:跨境店支持中文后台操作,降低语言门槛;可借助 TikTok 官方物流或第三方跨境物流,实现高效海外仓发货(当前仅接受海外仓模式入驻)。
二、入驻商家类型及资质要求(需满足以下任意一种)
亚马逊日本站运营商家
经营时长≥3 个月,店铺评价分≥3.5 分。
日本其他第三方电商平台商家
经营时长≥3 个月,店铺评分≥4 分或好评率≥90%(如雅虎日本、Mercari 等)。
乐天日本站运营商家
经营时长≥3 个月,店铺评分≥4 分。
TikTok Shop 其他站点自运营商家
美国 / 英国 / 欧盟 / 东南亚站点经营时长≥3 个月,店铺体验分≥4 分。
三、入驻资质说明
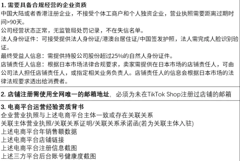
支持主体:中国大陆及中国香港注册的企业资质(暂不支持个体户、个人独资企业入驻)。
老商家特权:符合条件的美国 / 英国 / 欧盟站点老店铺(店铺合规、健康度达标、销售额达标),可直接互通登录日本站后台。
四、入驻必备资料
企业营业执照(中国大陆 / 中国香港企业资质);
原平台店铺链接及经营数据证明;
法人身份证明文件;
其他平台要求的合规资料(如品牌授权、商品资质等)。
五、保证金政策
缴纳金额:每个店铺需缴纳 7 万日元(约合人民币 3500 元,具体以实时汇率为准)保证金。
用途说明:用于保障商家遵守平台规则、法律法规,若经营期间无违规行为,退店时可申请返还。
缴纳流程:店铺开通后需完成保证金缴纳,方可正常上传商品并开展经营。
六、注意事项
目前仅接受海外仓发货模式,商家需提前布局日本本地仓储或合作跨境物流;
资质审核重点关注店铺合规性、经营时长及评分,建议提前整理原平台运营数据;
中文后台 + 官方物流支持,降低跨境运营门槛,适合有跨境经验的企业快速拓展日本市场。
以及以下这些也需要准备哦

如果您也想通过TikTok爆单,或者领取一些免费资料,请联系大鱼“136 8683 5668”微信同号。TikTok出海找大鱼,结果式付费更保障!

